网络安全运维服务
结合三大风险要素,为用户打造新一代的、有异于传统的、并满足合规
性要求与服务可视化的安全运维服务
免费咨询

传统安全服务的局限性-投入产出比低


传统安全服务难以提升风险三要素的(资产、脆弱性、威胁)安全水平

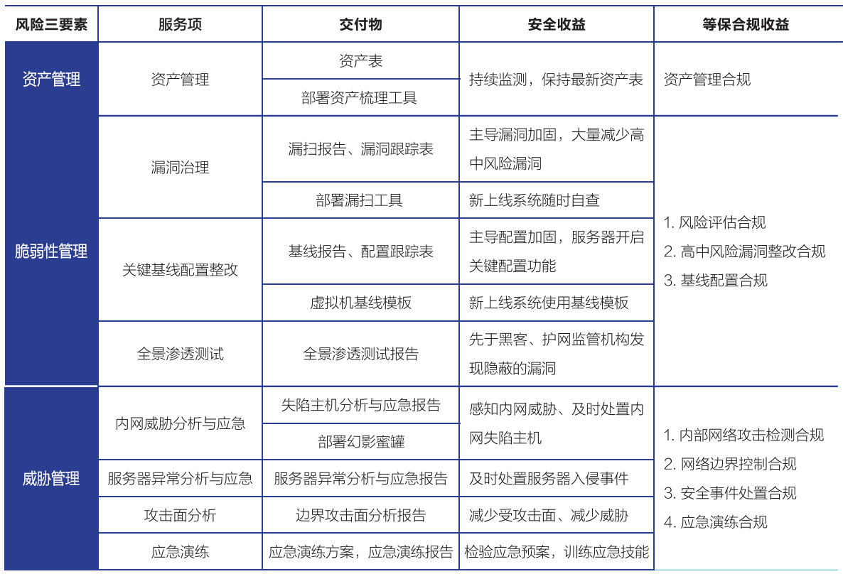
方案介绍-以结果为导向的安全服务目录

serve2

服务理念

天磊卫士-全景渗透

serve4

天磊卫士-全景渗透

服务优势


交付安全能力

现场部署“安全运维平台”,服务围绕平台开展,用户可自助使用,服务可视化。

全景渗透

从社工、网络、应用、主机等各层面渗透,异于传统渗透测试。



主导脆弱性加固

修复可入侵漏洞,规避合规漏洞,不停留在“只负责发现问题”。


领先的威胁分析技术

内网威胁分析、服务器异常分析、攻击面分析